Solved laptop. Jln. Manggemaci - Gg. Masjid Al Miftahul Jannah Waki Kel. Manggemaci. Melayani service segala kerusakan laptop. Sms/WA : 0821.4440.1112- 0823.2812.5033Teori Dasar Servis Laptop Atau Cara Analisa Kerusakan Pada Laptop
Untuk benar melayani motherboard laptop, dan dengan cepat mendiagnosa kesalahan, maka perlu untuk membangun pengetahuan dasar papan utama dan identifikasi yang benar dari komponen.
Kami akan membahasnya pada contoh di bawah gambar - pada awal arsitektur khas dari Intel.
Seperti yang Anda lihat, ini adalah dwumostkowa arsitektur.
Ada di north bridge dan south bridge, terhubung satu sama lain dengan cepat DMI bus (100MHz standar).
Sebuah fitur karakteristik dari arsitektur ini adalah bahwa RAM yang didukung oleh jembatan utara di mana Intel telah terintegrasi controller memori.
Situasi ini berbeda dalam arsitektur AMD - memory controller biasanya diintegrasikan ke dalam prosesor.
Dan itu pada dasarnya akhir perbedaan yang signifikan dari kedua arsitektur.
Sekarang akan memberikan gambaran singkat dari bagian yang paling penting dari motherboard.
CONTROLLER KEYBOARD - atau dikenal sebagai KBC (Keyboard Controller) atau EC (Tertanam Controller) adalah papan mikrokontroler yang bertindak sebagai dasar untuk segala sesuatu yang terjadi di papan dari kontrol listrik dengan pengisian, mengatur sensor backlight, suhu CPU, kontrol take-off papan, untuk memulai sistem operasi, yang sebagian mengambil alih beberapa perangkat dan konfigurasi mereka.
Namun, karena sistem ini dimulai, KBC kontroler tidak menghentikan pekerjaannya (sebagai lawan dari sistem BIOS).
Masih mengontrol suhu prosesor (kontrol kipas), inverter dan baterai, memberikan dukungan untuk touchpad dan keyboard internal maupun tidak langsung terlibat dalam pertukaran data ke dan dari BIOS (atas permintaan).
Jadi kita dapat mengatakan tanpa berlebihan bahwa controller adalah jantung dari dewan NCB, meskipun ia terutama melakukan prosedur yang tersimpan di BIOS.
SISTEM BIOS - dikenal sebagai BIOS (Basic Input-Output System) adalah memori, atau lebih tepatnya isi dari pemrograman memori flash, yang biasanya terhubung ke KBC controller (juga memenuhi solusi di mana memori yang terhubung langsung ke selatan jembatan).
Sistem ini termasuk driver dasar untuk menangani perangkat motherboard dasar - khususnya, hard disk controller, optical drive, adaptor jaringan, USB, kartu grafis, perangkat input-output (keyboard, perangkat penunjuk), dan (lebih jarang sekarang) port COM atau LPT.
BIOS juga memiliki built-in uji diagnostik (POST - Power On Self Test).
Prosedur ini memungkinkan untuk pengujian bus dan perangkat pada jaringan tersebut. Selain itu, BIOS dapat mengajukan nilai tes dalam heksadesimal, yang memungkinkan untuk dibaca menggunakan kartu diagnostik khusus. Membaca diambil dari 80h pelabuhan.
Prosedur POST diawali dengan penerbitan sinyal RESET ke semua perangkat (sistem), termasuk prosesor.
Selanjutnya diuji (untuk data) bus: LPC, DMI, HOST - jika data yang dikirim ke kontroler prosesor tidak akan kembali ke NCBs dalam bentuk yang tepat, prosedur POST dibatalkan.
Kemudian, BIOS menguji kehadiran memori dan membuat tes awal 4k pertama, maka BIOS disimpan dalam RAM.
Berurutan diaktifkan dan diuji bus: PCI, USB, PCIe, dll, diinisialisasi dan dikonfigurasi chipset grafis.
Pada akhir BIOS mencari perangkat yang Anda dapat boot sistem operasi (yaitu, membuat apa yang disebut "boot"), dan jika menemukan (hard drive, optical drive, LAN, perangkat USB), diikuti oleh boot eksternal dari perangkat.
Saat itu karya BIOS pada dasarnya berakhir - karyanya dapat dilanjutkan hanya atas permintaan sebagian besar sistem operasi.
PALING SELATAN - salah satu motherboard sistem elektronik yang paling kompleks, melaksanakan banyak fungsi.
Seperti yang mungkin Anda perhatikan, sebagian besar peralatan milik melengkapi papan dikendalikan hanya dengan jembatan.
Dan jadi kita memiliki bus PCI (dalam solusi baru adalah PCIe), yang dapat dihubungkan: LAN, WLAN, SD / MMC kontroler PCMCIA / Express Card, Api-Wire, dan banyak lagi.
Ada juga sebuah bus USB dan AC97 sound system (dalam solusi baru, HD Audio), kami juga memiliki LPC (untuk berkomunikasi dengan NCBs), DMI (untuk komunikasi dengan utara jembatan) dan SPI (dalam solusi baru untuk mendukung BIOS).
Juga harus kita lupa PATA atau interface SATA untuk hard disk dan drive optik.
Namun fitur yang paling penting yang paling, adalah real-time clock (RTC - Real Time Clock).
Jembatan Selatan menyadari banyak tugas dan mendukung sebagian besar perangkat yang terhubung ke board sistem atau terintegrasi di dalamnya.
NORTH BRIDGE - sama lain dalam hal kompleksitas sistem, yang bertanggung jawab untuk CPU (komunikasi melalui HOST), RAM (memori controller terintegrasi), dan - dalam beberapa perwujudan - chipset grafis (AGP atau PCI).
"Miskin" versi kartu grafis laptop terintegrasi dalam jembatan di utara (GMCH chipset - Grafis dan Memory Controller Hub).
Selain operasi w / dalam peralatan, north bridge menengahi pertukaran data dengan CPU / memori untuk sistem / perangkat lain.
PROCESSOR - sering disebut sebagai CPU (Central Processing Unit) adalah perangkat yang tidak perlu luas menjelaskan. Singkatnya - itu menerima perintah dari memori, menafsirkan mereka, dan akhirnya melakukan.
Informasi lebih lanjut tentang prosesor dan fungsinya dapat dipelajari dari banyak artikel yang tersedia di internet.
GRAPHICS CARD - istilah lain: GPU (Graphics Processing Unit) adalah unit komputasi khusus, melalui mana kita hanya memiliki gambaran tentang apa yang terjadi dengan komputer Anda.
Dalam kasus prosesor grafis terintegrasi North Bridge, kartu menggunakan memori sistem untuk menjalankan RAM, dan dalam kasus GPU eksternal, ia memiliki VRAM memori khusus sendiri (video RAM). Chipset grafis terhubung ke jembatan utara dengan AGP atau PCIe.
SISTEM JAM - sinyal clock generator untuk semua perangkat dan sistem, dilengkapi dengan motherboard (FSB, AGP, PCI / PCIe, dll).
UANG - digunakan di laptop konverter lulus, tetapi dapat ditemukan dalam perwujudan tertentu dari konverter mahal.
Selain itu, Anda dapat memenuhi sederhana tegangan powielaczami (dioda-kapasitor) untuk "menghasilkan" tegangan dari 12 sampai sampai dengan 30V, dan stabilisator linier biasa.
Transistor konverter sering disebut KUNCI.
Konverter daya digunakan untuk sistem piring dan perangkat terhubung.
Beberapa diaktifkan segera ketika catu daya ke papan, sementara yang lain "take off" sampai Anda mematikan piring.
Inverter akan dibahas secara lebih rinci nanti dalam pelatihan ini.
Juga untuk katar83 ==========
Perbaikan motherboard laptop adalah pekerjaan yang cukup elit dan siapa Terlibat perlu memiliki pengetahuan tentang arsitektur motherboard dan beberapa pengalaman tentang bagaimana mereka bekerja.
Dari Itu karena bab ini akan menjelaskan beberapa struktur motherboard dasar, blok inti dan komponen dan aplikasi di mana mereka digunakan.
Blok kekuasaan, kontrol dan operasi, jenis pengontrol tegangan, dll bersama dengan beberapa operasi bus dan antarmuka yang digunakan oleh motherboard akan dijelaskan.
Bab ini adalah murni praktis.
Untuk diagnostik motherboard yang tepat beberapa pengetahuan arsitektur diperlukan. Hal ini dijelaskan pada motherboard berbasis Intel khas sebagai contoh di bawah ini.
Ini adalah arsitektur sebuah 'dua-jembatan' dan terdiri dari northbridge dan southbridge dihubungkan bersama-sama dengan bus DMI (biasanya 100MHz).
Bagian yang menarik dari struktur itu adalah bahwa memori RAM dioperasikan oleh northbridge yang sama sekali berbeda dengan AMD arsitektur dimana memory controller biasanya dibangun dalam prosesor utama (CPU). #
Sebuah karakteristik yang paling singkat komponen motherboard yang penting:
Keyboard controller: biasanya bernama KBC controller atau EC - kontroler tertanam adalah motherboard micro-controller bertanggung jawab untuk hampir segala sesuatu yang beroperasi pada motherboard, dari mengendalikan daya DC dan pengisian baterai, dengan mengendalikan kecerahan layar, suhu prosesor, motherboard mulai kontrol, untuk sistem operasi boot yang mengambil kendali dari beberapa perangkat ketika akhirnya beban atas.
Sistem Bios - sebuah sistem input-output dasar adalah memori yang biasanya dihubungkan ke KBC controller (kadang-kadang langsung ke southbridge). Sistem ini mencakup beberapa driver dasar perangkat yang ditemukan pada motherboard seperti harddisk, optical drive, kartu LAN, USB bus, kartu grafis dan perangkat I / O. Sistem Bios juga memiliki built in prosedur uji otomatis yang disebut POST - Power On Self Test. Prosedur ini memungkinkan untuk menguji semua interface bus dan perangkat yang terhubung ke mereka. Selain BIOS dapat menampilkan hasil tes dengan kode biner (bila menggunakan kartu pos khusus) yang sangat penting dalam mendiagnosis kesalahan apapun yang mungkin.
Prosedur POST dimulai dengan sinyal RESET pada semua perangkat motherboard termasuk prosesor. Setelah itu BUS interface diuji dan jika hasilnya tidak benar kembali ke KBC kontroler prosedur POST berhenti.
Memori RAM (hanya 4KB pertama) kemudian diuji dan kemudian sistem bios disimpan dalam RAM. Bus dihubungkan diinisialisasi (PCI, USB, PCIe, dll) dan kartu graphic controller dimulai.
Pada akhirnya sistem bios mencari perangkat boot di mana sistem operasi diinstal dan boot dari itu. Dengan ini, pengoperasian sistem bios dihentikan sampai boot berikutnya atau permintaan sistem operasi.
Soutbridge - salah satu komponen komputer utama yang mengontrol banyak fungsi motherboard. Maskapai ini mengoperasikan sebagian besar perangkat milik motherboard, seperti PCI atau PCIe bus antarmuka, LAN dan WLAN controller, SD / MMC card reader, PCMCIA / Express Card, Api-Wire dan banyak lagi.
Ini juga mengontrol USB bus antarmuka, Audio, LPC, DMI (komunikasi dengan northbridge) dan SPI (komunikasi dengan BIOS). Kami juga tidak bisa lupa tentang PATA atau SATA interface untuk hard drive dan drive yang kontrol optik meskipun fungsi yang paling penting dari southbridge adalah Real Time Clock - RTC.
Northbridge - ini adalah komponen utama lain yang mengendalikan prosesor melalui HOST antarmuka bus. Ini juga mengontrol memori RAM dan terkadang kartu grafis melalui AGP atau interface PCIe bus. Dalam banyak motherboard kartu grafis dibangun di Northbridge (GMCH chipset - Grafis dan Memory Controller Hub)
Selain itu, Northbridge bertindak sebagai mediator data antara prosesor / memori dan sisa perangkat.
Prosesor - disebut CPU atau central processing unit adalah perangkat yang secara umum mengambil data dari memori, menerjemahkannya dan finalizes. Lebih lanjut tentang CPU dapat ditemukan di banyak artikel online.
Kartu grafis - atau GPU, graphics processing unit adalah perangkat khusus yang bertanggung jawab untuk rendering gambar di layar. Ketika kartu grafis terintegrasi dengan northbridge menggunakan memori RAM dan ketika motherboard dilengkapi dengan kartu grafis terpisah menggunakan memori VRAM dedicated sendiri (memori video). Chipset grafis terhubung ke northbridge dengan AGP atau PCI / e antarmuka Bus.
Sistem Jam - adalah generator jam untuk semua perangkat motherboard dan komponen yang terhubung dengan interface bus (FSB, AGP, PCI / PCIe dll).
Konverter tegangan - atau DC / DC controller adalah komponen mengendalikan berbagai tegangan pada motherboard powering semua perangkat papan dan komponen. Beberapa dari mereka yang didukung secepat tegangan terhubung dan beberapa yang didukung setelah sistem boot up. Ada beberapa konverter DC berbeda termasuk dioda sederhana dan regulator tegangan. Transistor bekerja dengan Converters Tegangan disebut MOSFET atau 'fets'.
Ada banyak cara untuk menemukan kesalahan motherboard dan bagian ini akan berurusan dengan metode dasar yang digunakan dalam industri TI. Sebelum pekerjaan dilakukan mainboard harus diperiksa secara visual apakah ada kerusakan cair dan jika ada menemukan itu harus benar dibersihkan baik dengan Isopropyl alkohol dapat.
Sebuah baterai dan power supply sekarang harus terhubung ke mendiagnosa kesalahan dasar. Jika daya utama dipimpin menyala controller 3V/5V kemungkinan untuk bekerja dengan baik. Ini adalah konverter tegangan utama dan dalam kebanyakan kasus harus diperiksa pertama sebagai kekuasaan atas pengendali tegangan lainnya.
Perilaku Motherboard harus sekarang diamati. Skenario biasa termasuk:
1. Tidak bereaksi terhadap tombol power dan tidak mengisi baterai (ada leds up cahaya dan laptop benar-benar mati). Selain itu, aktivitas memimpin dalam film power supply terus-menerus atau perlindungan yang berlebihan diaktifkan (kebisingan berdetak konstan dapat didengar).
2. Tidak bereaksi terhadap tombol power dan tidak mengisi baterai (ada leds up cahaya dan laptop benar-benar mati). Power supply tidak menunjukkan tanda-tanda kelebihan atau tanda-tanda sirkuit korsleting.
3. Tidak bereaksi terhadap tombol power tetapi pengisian baterai bekerja.
4. Kekuasaan atas tetapi pengisian baterai tidak bekerja.
5. Kekuasaan atas tapi kemudian menutup segera.
6. Kekuasaan atas tapi kemudian mati setelah beberapa detik.
7. Powers up tapi kemudian reboot setelah beberapa detik.
8. Kekuasaan atas tapi tidak menampilkan apa-apa di layar.
9. Kekuasaan atas tapi menampilkan gambar terdistorsi pada layar.
10. Powers up, menampilkan gambar yang tepat pada layar tapi kesalahan lain muncul.
Ini tidak semua namun sebagian besar skenario kesalahan.

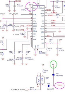
Di sini kita melihat bahwa kekuatan diterapkan ke konektor CN17.
Elemen pertama yang dapat berisi, sehingga kapasitor PC125 - wylutowujemy pergi dan memeriksa.
Jika kesalahan berlanjut, elemen berikutnya adalah PC121 - juga harus diperiksa.
Selanjutnya, ada dioda PD3, tapi ketegangan ditandai sebagai VA1 LED goes lebih lanjut untuk PD9, yang memberikan tegangan melintasi n satu baterai charge controller. Saya sengaja menghilangkan fakta bahwa VA1 juga pergi PD11 dioda, karena beban untuk LED PD11 tidak dapat menyebabkan arus pendek (serial resistor 75kΩ).

Jadi memeriksa perlawanan dari katoda dari dioda PD9 pada berat dan jika Anda berada di sini untuk sirkuit pendek, tidak perlu swap antara U1 (charge controller) atau kapasitor PC154 yang berdekatan.
Pindah. Dioda PD3 kita VA2 titik dan terhubung ke PQ1 transistor. Transistor ini memberikan tegangan suplai untuk semua kunci konverter (PWR_SRC). Jadi mengukur resistensi dari kedua drain dan sumber PQ1 (berat).
Jika kesalahan ada di kedua sisi PQ1, mengukur resistensi harus pastikan drain-to-source (biasanya konektor ketika ditutup). Oleh karena itu pastikan bahwa penyebab kesalahan atau salah satu konverter, atau kunci, atau (sering terjadi) salah satu filter kapasitor tetap di inverter.
Kami disebut begitu "Mencoba untuk sirkuit pendek."
Tes ini dapat dilakukan hanya dengan layanan AC - pengisi Laptop tidak cocok untuk tujuan ini karena fakta bahwa dalam kasus sirkuit pendek cukup matikan.
Tes ini didasarkan pada kenyataan bahwa kita berikan untuk mengalirkan PQ1 (akar simpul daya propagasi) tegangan dari layanan listrik - pada awal 1V, limiter saat ini ditetapkan sebesar 500mA. Tes ini dilakukan pada sudah dingin (cold) piring.
Dengan pemeriksaan organoleptik AC (tangan), di mana titik hot plate. Periksa terutama core jembatan dan daerah dengan kapasitor dan kunci inverter.
Jika batas saat ini tidak akan menyala (dikumpulkan oleh arus plate kurang dari batas yang ditentukan), perlahan-lahan meningkatkan tegangan menjadi 19V (kecuali Anda membatasi pekerjaan sebelumnya, kemudian berhenti meningkatkan tegangan). Jika itu tidak memanas, peningkatan lingkup batas arus 1A dan menjelajahi lebih lanjut. Jika Anda masih bisa merasakan unsur pemanasan, meningkatkan lingkup berhenti di 1A sampai berhasil.
Kita harus ingat bahwa Anda tidak menempatkan tangan Anda terlalu lama di satu area dari disk, karena hal ini memanaskan sampai suhu tubuh dan dapat dicobai oleh kesan bahwa tempat tertentu disk mulai memanas.
Kadang-kadang Anda akan merasakan komponen yang rusak segera, tapi seiring waktu (karena konsentrasi elemen) sulit untuk memprediksi elemen tertentu.
Dengan bantuan datang kepada kami kemudian dikompresi udara. Memiliki harta berharga - setelah mengaktifkan terbalik bisa turun dan semprot udara di kapal, kita berada dalam efek salju yang berlangsung lama (sampai 30-60 detik).
Pada saat ini, menghubungkan catu daya ke / dalam propagasi dan mengamati seberapa cepat salju mencair pada elemen yang paling panas.
Ini terlihat seperti ini:

Dengan cara ini, kita menemukan bahwa kerusakan menyebabkan kapasitor. Setelah dihapus, periksa untuk melihat apakah hubungan pendek mereda.
Jika tidak, lihat di dalam cara yang sama. Jika demikian, melengkapi plat kapasitor dan uji setelah perbaikan.
Berikut dua hal penting - ketika indra panas di inti jembatan apapun, kita perlu berhenti "mencoba sirkuit pendek."
Dalam kasus tersebut, pemanasan rangkaian jembatan sering salah satu tombol atas dan risiko makan 19V tegangan inverter langsung ke jembatan, yang disertakan dengan tegangan mulai dari 1V ke 5V max.
Hal kedua adalah bahwa "tes pendek-sirkuit" pada tegangan 19V hanya dapat dilakukan oleh hubungan arus pendek listrik di cabang utama ketegangan propagasi.
Jangan menerapkan tegangan AC dari 19V untuk mengatur salah satu kumparan konverter - sehingga mengekspos motherboard untuk kerusakan serius, kadang-kadang bahkan menyebabkan item!
Apa yang harus dilakukan jika terjadi korsleting di tombol disesuaikan, kita akan membahas di kelas berikutnya.

Hal pertama yang harus diperiksa dalam hal ini adalah tegangan dari power supply yang terhubung ke motherboard. Jika tegangan lebih rendah dari motherboard rinci ditentukan yang sangat mungkin bahwa ada pendek pada motherboard.
Schematics di bawah ini menunjukkan power supply titik koneksi yang khas.
Catu daya terhubung ke soket CN17. Elemen pertama yang dapat benar-benar korsleting adalah PC125 kapasitor yang perlu dihapus dan diperiksa. Jika masih muncul singkat kapasitor berikutnya sejalan - PC121 - harus diperiksa.
Berikutnya sejalan ada dioda PD3, tapi VA1 tegangan juga pergi ke pin1 baterai pengisian kontroler tegangan melalui PD9 dioda.

Perlawanan dari PD9 dioda ke tanah sekarang harus diperiksa dan jika tidak ada pendek pengisian baterai tegangan kontroler - U1 - bekerja sebagaimana mestinya bersama dengan PC154 kapasitor.
Setelah dioda PD3 ada titik tegangan VA2 dan PQ1 transistor terhubung. Kekuasaan MOSFET ini sampai semua kontroler tegangan pada motherboard (PWR_SRC). Resistensi terhadap tanah dari drain dan sumber PQ1 harus diperiksa sekarang. Jika transistor adalah korsleting dari kedua belah pihak, DS pin resistensi harus diperiksa. Ini menunjukkan bahwa salah satu dari pengendali tegangan, mengendalikan transistor atau dalam banyak kasus filter kapasitor adalah korsleting.
Sebuah tes kekuatan sekarang dapat dilakukan. Power supply Laboratorium harus digunakan untuk tes itu karena catu daya normal hanya mematikan dalam kasus sirkuit korsleting.
Uji melibatkan menghubungkan tegangan ke pin Tiriskan dari PQ1 transistor dari power supply laboratorium. Untuk memulai 1V dan 500mA harus cukup tetapi dapat diatur untuk nilai yang lebih tinggi nanti jika diperlukan. Tes harus dilakukan di papan dingin. Setelah beberapa saat komponen yang rusak, biasanya kapasitor harus memanaskan dan dapat ditemukan baik dengan hanya menyentuh atau dengan menggunakan multimeter dengan termokopel. Setelah menghapus dan mengganti komponen menyinggung papan biasanya mulai bekerja dengan baik. Jika tidak kita lanjutkan dengan uji daya hingga semua komponen korsleting ditemukan dan diganti.
Ada dua hal utama yang perlu perhatikan ketika melakukan tes kekuatan.
Dalam kasus ketika panas dapat dirasakan pada inti dari salah satu jembatan atau kartu grafis, tes harus segera dihentikan. Dalam kasus ini biasanya salah satu transistor bekerja dengan controller DC adalah korsleting dan ada risiko menghubungkan misalnya tinggi Tegangan 19V langsung ke jembatan atau kartu grafis yang biasanya didukung oleh 1V untuk tegangan 5V.
Hal kedua adalah bahwa uji daya dengan 19V (daya laptop biasa suplai tegangan) dapat dilakukan hanya dalam kasus celana dalam utama VIN tegangan cabang. Dalam situasi tegangan tersebut harus dihubungkan ke kontroler induktor tegangan karena ada risiko kerusakan serius atau bahkan meledak komponen.
2 Jangan bereaksi, dan tidak ada pengisian baterai (tidak menyalakan lampu apapun, laptop adalah "mati"). Lampu LED pada pengisi daya tidak pergi keluar atau Power Supply tidak memiliki kelebihan.
Dalam hal ini jenis kesalahan, pertama kita harus menentukan apa yang tingkat kerusakan. Oleh karena itu, pertama menentukan apakah unsur-unsur di outlet sirkuit memiliki kekuatan (terutama gulungan, sekering, dll) dan kemudian membuat pengukuran tegangan pada gulungan papan inverter.
Istirahat atau anomali lainnya di outlet sirkuit mudah dideteksi, jadi saya akan meninggalkan diskusi.
Tidak ada tekanan pada kumparan dari papan inverter.
Sebelum Anda mulai inverter harus memastikan bahwa tidak ada tombol untuk resistansi rendah pendek atau curiga.
Master 3V/5V - sebagian besar konstruksi - setelah menghubungkan catu daya harus mulai bekerja.

Pertama, kita mengakui demikian, apa penyebabnya.
Yang paling penting adalah tegangan VIN (sekitar 19V) - itu adalah konverter daya dan kunci.
Tak satu pun dari ketegangan ini dapat disebabkan oleh berbagai faktor, seperti:
- Tripping perlindungan sirkuit (digunakan di sini yang paling kunci dalam push-pull, kunci tunggal atau sekering sederhana)
- Perlindungan sirkuit kesalahan,
- Deteksi kesalahan sirkuit dan mengukur tegangan listrik.
Jika sekring kita dapat dengan cepat menemukan, sedangkan dua solusi lain dapat menimbulkan masalah bagi kami beberapa masalah.

Dengan jenis keamanan kita melihat langsung bahwa kunci pertama (dalam contoh PQ8) melewati kami dengan arus dioda internal. Dengan demikian, titik P2 harus memiliki kekuatan.
Juga mengukur tegangan di gerbang (paling terhubung, tetapi ada saat-saat yang dikontrol secara terpisah) - jika tegangan dekat dengan tegangan suplai, sistem ini dilindungi - yang baik kita memiliki hubungan pendek di cabang VIN, atau rusak merupakan salah satu kunci (atau PQ9 PQ8 ), atau masalah dengan controller.
Lepaskan power supply dan sebagainya mengukur perlawanan dari VIN pada berat - jika itu singkat, Anda dapat menggunakan "tes pendek-sirkuit" yang saya sudah menulis, dengan menghubungkan catu daya ke VIN dan mencari pelaku arus pendek.
Jika tidak ada hubungan pendek, mengatur batas arus 200mA power supply dan saluran PQ8 celana pendek dan PQ9 - jika UPS mendeteksi overload, kita menggunakan "tes pendek-sirkuit" seperti dalam kasus sebelumnya.
Jika tabung hubungan pendek (PQ8 dan PQ9) saat ini ditetapkan pada tingkat tidak lebih tinggi dari 80mA (biasanya 20-50mA), penyebabnya biasanya kegagalan dari salah satu transistor (kebocoran konektor GS) atau pengendalian normal dari detektor tegangan - dalam hal ini, sering rusak sistem pengisian.

Dengan jenis keamanan, transistor kontrol (misalnya Q42) mengikuti sistem pengisian, memperlihatkan keadaan rendah pada pin ACDRV #. Namun, sinyal ACDRV # dikeluarkan, sistem pengisian harus didukung (VCC), tegangan di pin ACDET harus memiliki nilai tertentu (ditentukan pembagi R618 dan R617), dan tegangan pada pin SYS tidak bisa lebih kecil dari PVCC tersebut. Selain itu, sistem pengisian harus diletakkan VREF5 tegangan yang tepat. Hanya memenuhi semua kondisi ini menyebabkan transistor (Q42) diaktifkan.
---------------------
Jika Anda memiliki VIN, ketegangan lebih lanjut, yang menyebabkan reaksi apapun adalah SHDN # - listrik dalam keadaan rendah benar-benar dari inverter (mematikan) dan tinggi (3 sampai 19V) switch internal linier.
Tegangan ini diproduksi dalam berbagai cara - sering diambil dari VIN kami tidak langsung (melalui resistor), atau rangkaian detektor tegangan.
----------------------
Jika SHDN # tinggi, harus kita terima LDO3 tegangan, LDO5 dan 2VREF (dengan ini stabilisator internal).
Tegangan referensi 2VREF (2V) sering digunakan untuk mengatur batas arus output dari dua cabang inverter, LDO3 (3V) pengontrol kekuasaan sesekali EC / KBC (dalam berbagai desain tetapi tidak digunakan untuk apa-apa), dan LDO5 (5V) sering digunakan untuk kekuasaan Sopir inverter (seperti yang ditunjukkan dalam diagram, rendah resistansi resistor tegangan LDO5 disajikan pada pin Vdd dari inverter itu sendiri). Selain itu, koneksi LDO5 sering digunakan untuk menginduksi fenomena yang disebutkan oleh saya sebagai "BOOST" (dan - tentu saja - untuk menentukan tingkat kontrol dalam sistem BOOST nyata).
Fenomena 'dorongan' terletak pada kenyataan bahwa ketika kita LDO5, koneksi ke "polarisasi" kumparan disesuaikan (semacam "menumpuk" fluks magnetik dalam inti kumparan, untuk meminimalkan lonjakan arus di awal inverter). "Polarisasi" dilakukan oleh denyut nadi kapasitor kapasitansi rendah (ditunjukkan terhubung ke katoda dari dioda) - karena kapasitas produksi yang jauh lebih besar bekerja pada saat itu sebagai hubungan pendek (kapasitor pada output tidak memiliki kesempatan untuk mengisi sebuah pulsa pendek), fluks magnetik dalam inti adalah "diletakkan" dalam arah tertentu.
Tentu saja, peran utama adalah untuk meningkatkan kinerja sirkuit BOOST converter untuk kontrol peraturan transistor yang tepat - Saya hanya meminjam nama untuk mengidentifikasi fenomena yang dijelaskan di atas.
Saya perhatikan di sini - tidak ada denyut nadi "bias" biasanya tidak akan dilakukan converter. Alasannya adalah arus masuk terlalu besar yang menyebabkan kelebihan inverter dan perlindungan-diri.

Gambar 3 - pulsa "polarisasi" koil.
------------------------
Dengan 2VREF tegangan yang benar, LDO3 dan LDO5, kita harus memusatkan perhatian kita pada sinyal yang mengaktifkan inverter - ON3 dan ON5. Sinyal ini berasal sebagian besar dari controller EC / KBC, tapi Anda dapat menemukan di sini solusi yang berbeda (dari reset, yang mengontrol operasi dari inverter berdasarkan pengukuran akurasi tegangan VIN, kombinasi sederhana dari masukan ini untuk LDO3 atau LDO5). Ketegangan ON3 dan ON5 biasanya sekitar 3V.
------------------------
Jika kita memiliki semua sinyal ini dan konverter tegangan dan masih tidak bekerja, paling sering itu hanya untuk berbagi.
Ketegangan pada kumparan utama inverter yang hadir.
Dalam kasus ini, kita berhadapan dengan salah satu dari tiga pilihan:
- Masalah dengan BIOS
- Kegagalan controller EC / KBC (atau mengontrol karyanya)
- Checksum error CMOS.
Langkah pertama diarahkan baterai RTC bahwa kekuatan generator RTC dan CMOS.
Ini mengembalikan default untuk melepaskan pengaturan CMOS dan me-reset RTC. Hal ini sering dapat mengembalikan komputer ke dunia kehidupan. Tentu saja, setelah kita mengukur tegangan baterai RTC, karena jika turun di bawah 2V, baterai dapat memblokir generator RTC bahkan ketika terhubung ke catu daya.
-----------------
Langkah berikutnya adalah untuk mengukur sinyal pada 32,768 kHz kuarsa pada Southbridge (atau hibrida, misalnya, MCP67M) dari power supply dan tanpa baterai RTC.
Jika Anda tidak memiliki osilasi, namun pastikan bahwa generator benar didukung (3V - mengukur kapasitor paling dekat dengan jembatan), dan jika ada baik-baik saja, menggantikan kuarsa (mungkin cek barang langsung menghubungkan ke itu). Akhirnya, jembatan mungkin rusak selatan (hybrid).
-----------------
Jika langkah ini tidak mengakibatkan, mari kita BIOS pergelangan kaki, yang Anda program, atau ganti jika rusak.
Perlu diketahui bahwa sebelum menulis ke BIOS, membuat salinan cadangan dari isi! Jika gagal, Anda selalu dapat kembali ke biaya asli, atau menggunakan file robek untuk analisis dan perbandingan. Ini harmonis BIOS, jika handal dan bertindak, Anda juga dapat dimasukkan ke dalam forum kami.
-----------------
Jika semua metode di atas gagal, mungkin ada yang rusak kontroler EC / KBC.
Saya telah sengaja dihilangkan masalah di sini memeriksa sirkuit switch atau sensor penutupan flap, karena saya percaya bahwa setiap orang bisa mengatasinya.
Pelajaran lain segera.
Salam
Dalam hal ini jenis kesalahan berbagai kerusakan harus pertama kali didiagnosis sehingga hal pertama untuk memeriksa adalah tegangan di sekitar daerah socket DC, sekering terutama utama atau melindungi dioda. Setelah itu jika tidak ada kesalahan yang ditemukan pengukuran pengendali 3V/5V utama harus diambil dimulai dengan tegangan pada induktor utama di 3V/5V kontroler bersama dengan semua transistor dalam sirkuit ini.
The 3V/5V controller dalam kebanyakan motherboard harus dimulai secara otomatis ketika power supply terhubung ke motherboard.

Dalam kasus kurangnya tegangan utama pada induktor kita harus melanjutkan dengan berikut:
Yang paling penting adalah tegangan VIN (sekitar 19V) seperti kekuasaan atas controller dan transistor sekitarnya. Kurangnya tegangan ini dapat menyebabkan oleh faktor yang berbeda misalnya:
-perlindungan beban (biasanya push-pull transistor dua sirkuit, satu transistor atau sekering sederhana),
-kesalahan dalam perlindungan yang berlebihan,
-kesalahan dalam power supply atau rangkaian deteksi tegangan.
Sebuah sekering ditiup relatif mudah untuk mendiagnosa dan menggantikan, melainkan kesalahan dalam push-pull transistor sirkuit biasanya tidak.

Dalam hal perlindungan seperti hal pertama yang harus diperhatikan adalah bahwa PQ8 MOSFET lulus tegangan karena dibangun di dioda sehingga dalam P2 pin harus ada VIN atau tegangan listrik.
Tegangan gerbang (biasanya kedua gerbang yang terhubung bersama) harus diambil - jika ini mirip dengan tegangan VIN - sirkuit diblokir dalam 'melindungi mode'. Itu biasanya menunjukkan pendek dalam tegangan VIN, salah satu mosfet rusak, atau masalah berkaitan dengan sistem kontrol.
Power supply harus sekarang terputus dari soket utama dan cek resistensi dari titik VIN ke tanah harus diambil. Jika korsleting nya kita dapat melakukan tes daya dari titik ini.
Jika tidak ada power supply maka pendek harus diatur ke 200mA sekitar dan keduanya mengalir dari transistor PQ8 dan PQ9 bisa korsleting. Jika power supply mendeteksi singkat kita dapat melakukan tes daya normal.
Jika setelah menghubungkan kedua pin mengalir dari transistor mereka menarik tidak lebih dari 80mA (biasanya antara 20 dan 50mA), biasanya kesalahan terletak pada salah satu transistor (GS kebocoran) atau pakan kontrol yang salah dari rangkaian detektor VIN dalam hal biasanya charger controller biasanya bersalah.

Dalam hal ini perlindungan sirkuit transistor satu yang digunakan (Q42 MOSFET). Hal ini dikontrol oleh pengontrol charger - U26 atau BQ24721 IC. Para U26 memberikan keadaan nol pada ACDRW # pin tetapi untuk memberikan negara bahwa sejumlah persyaratan harus dipenuhi. Controller harus menyala (VCC), tegangan pada pin ACDET harus dalam kisaran yang diberikan oleh pembagi tegangan (melalui R618 dan R617 resistor) dan tegangan pada pin SYS tidak bisa lebih rendah bahwa tegangan PVCC. Juga controller pengisi harus memiliki benar VREF5 tegangan. Hanya setelah memenuhi semua kondisi ini transistor Q42 diaktifkan.
Jika semua tegangan ini hal yang benar bersih untuk memeriksa adalah # sinyal SHDN pada kontroler pengisi. Tegangan ini dalam keadaan rendah nonaktif controller sepenuhnya. Dalam keadaan tinggi (dari 3V ke 19V) ternyata pada dibangun pada regulator tegangan.
Jika SHDN yang # dalam keadaan tinggi, LD03, LD05 dan 2VREF tegangan harus muncul. 2VREF tegangan (2V) biasanya digunakan untuk membatasi daya keluaran pengontrol tegangan, LDO3 kadang-kadang kekuasaan atas EC / KBC controller atau tidak digunakan sama sekali dan LDO5 sering digunakan untuk menyalakan controller driver (sesuai skema, melalui resistansi rendah resistor LDO5 terhubung ke Vdd dari controller yang sama).
LDO5 tegangan juga digunakan untuk menggerakkan sirkuit BOOST yang secara umum rangkaian umpan balik yang membantu untuk mengontrol rangkaian pengisi efisien.
Gunanya untuk melihat, tanpa benar BOOST prosedur pengendali biasanya tidak bisa bekerja karena menguras tinggi saat startup yang dapat memblokir controller.
Jika semua 2VREF, LDO3 dan LDO5 tegangan sudah benar, sinyal ON3 dan ON5 harus diperiksa. Biasanya sinyal ini berasal dari EC / KBC controller dan mereka drive controller. Keduanya harus approx 3V.
Jika semua tegangan ini benar dan controller masih tidak bekerja - yang biasanya rusak dan perlu diganti.
Jika kedua tegangan utama dapat ditemukan pada induktor biasanya bersalah adalah:
- Masalah BIOS,
- EC / KBC kontroler masalah atau masalah dengan komponen yang mengendalikannya,
- CMOS memori error control sum.
Hal pertama untuk memeriksa adalah baterai RTC, yang kekuasaan atas RTC generator dan memori CMOS. Dengan melepaskannya jam RTC dan memori reset CMOS. Dalam banyak kasus yang memecahkan masalah motherboard secara keseluruhan. RTC tegangan baterai harus diperiksa dan harus selalu mengukur atas 3V, jika tidak ada risiko bahwa tegangan rendah di sini akan memblokir jam RTC bahkan ketika catu daya tersambung.
Langkah berikutnya adalah untuk memeriksa sinyal clock (32.768KHz) pada osilator dekat southbridge dengan power supply terhubung dan tidak ada baterai RTC. Jika tidak ada osilasi power supply ke generator harus diperiksa (3V pada kapasitor dekat) dan jika tegangan dapat ditemukan, osilator harus diganti.
Akhirnya soutbridge kesalahan tidak jarang dan ini juga bisa rusak.
Jika semua langkah ini masih tidak membantu, memori BIOS harus memprogram atau jika rusak modul bios harus diganti dengan yang baru. Selalu ide yang baik untuk membuat cadangan dari bios sebelum pemrograman ulang itu.
Motherboard dan apa yang mereka mencirikan - akan kita tidak lagi diperlukan pada tahap ini untuk mengidentifikasi modus di mana pasien kita dan apa artinya.
Oleh karena itu ada tiga modus utama motherboard (ACPI negara), dimulai dengan yang terakhir dan dengan mempertimbangkan hanya yang paling penting:
S5 - sering disebut standby atau lunak Off (software off). Ini adalah setara dengan G3 dengan ACPI.
Ini adalah mode yang termasuk hampir semua perangkat. Dalam mode ini, daya hanya LAN controller, controller, baterai pengisian, KBC BIOS RTC generator dan inverter utama 3V/5V (meskipun dalam beberapa desain konverter ini dapat dinonaktifkan dalam S5). Kadang-kadang - dalam kasus pelat dengan RTC isi ulang - ini didukung oleh sirkuit pengisian baterai.
Dalam desain baru dengan cara ini disediakan juga eSATA miniPCIe dan perangkat.
Saya perhatikan di sini - jika daya baterai (tanpa adaptor daya) Home 3V/5V converter, pengendali jaringan dan kartu miniPCIe biasanya dikecualikan. Hal ini disebabkan fakta bahwa struktur modus baterai untuk menarik sebagai sedikit saat ini.
Bahkan saat menarik untuk menambahkan bahwa dalam banyak struktur dalam jangka panjang lepaskan laptop dari catu daya eksternal (sekitar 14-30 hari) untuk baterai terhubung, generator RTC berhenti bekerja, untuk menghindari pemakaian baterai untuk pengisian RTC. Itulah mengapa Anda kadang-kadang melihat bahwa terlepas dari baterai utama diisi dan RTC baterai yang efisien, menyalakan laptop kita harus mengatur ulang tanggal / waktu dan reset ke pengaturan default.
S3, S1 - Modus yang paling sering disebut "keadaan tidur" (suspend). Dalam mode ini diberikan terutama blok RAM, dan beberapa jembatan. Selain itu, modus S1, prosesor ini didukung. Selama pelat saklar keduanya "transitif", yang digunakan oleh NCB untuk mengontrol tegangan converter (Power Sinyal Bagus) dioperasikan dalam mode ini.
S0 - modus integrasi penuh (Power Full On). Ini adalah mode default dari motherboard, di mana semua unit yang disertakan dengan "peluit penuh", bersama-sama dengan prosesor. Dalam mode ini, bagaimanapun, adalah mungkin untuk memindahkan beberapa peralatan (atau CPU) dalam mode daya rendah (untuk CPU adalah negara C0-C6, untuk perangkat periferal D0-D3).
Dalam subjek mode lain dan sifat mereka lihat dokumentasi untuk ACPI (Advanced Configuration dan Power Interface).
Dokumentasi untuk di-download dalam lampiran di bagian bawah posting.
Tapi kembali ke subjek kita.
Setelah menghubungkan daya, komputer dalam S5. Menekan saklar menyebabkan controller untuk kaki NCB relevan muncul rendah (di sebagian besar struktur, beberapa NCBs diaktifkan oleh status yang tinggi). Sebuah controller KBC tepat harus bereaksi pada saat ini, meninggalkan S5 ke modus berikutnya (S3). Jadi kita perlu memastikan bahwa controller merespon menekan saklar NCB.
Pada akhirnya, dengan skema ini, kami mengenali sinyal yang mencerminkan mode beralih berturut - kita menggunakan fragmen skema sampel Quanta ZL8.

Di bawah Portman kontroler KBC melihat sinyal MAINON, Vrona, Suson, S5_ON. Pada sebagian besar sinyal skema akan diberi nama yang sama atau mirip.
Menurut urutan ini ACPI menyatakan, tanda pertama yang muncul sebelum Anda menekan saklar, itu S5_ON.
Sinyal ini memungkinkan perangkat yang disebutkan dalam deskripsi S5.
Ketika Anda menekan saklar, NCBs otomatis harus memulai modus S3, masalah yang tinggi pada baris Suson (SUS dari "menangguhkan" - mudah untuk mengasosiasikan nama dengan tepat modus sinyal ACPI) dan melampirkan LED menunjukkan menyalakan komputer.
Di sini kita mengontrol segera jika Anda menekan tombol disertai dengan perubahan yang sesuai masukan kontroler KBC, karena kadang-kadang terjadi bahwa saklar (atau sirkuit) tidak bekerja dengan baik dan KBC kontroler hanya tidak diaktifkan (tidak mengubah NCBs negara masukan). Setelah memastikan bahwa berfungsinya switching sirkuit NCB, kita dapat melanjutkan untuk evaluasi lebih lanjut.
Hal ini juga harus menyebutkan kebutuhan untuk mengontrol sensor penutupan flap, seperti dalam banyak desain kegagalan secara efektif dapat memblokir home plate.
Dalam beberapa kasus, menghalangi dari disk dapat disebabkan bahkan oleh sensor penutupan tutup terputus!
Jika KBC tidak mengeluarkan sinyal Suson, mungkin berarti bahwa mereka tidak melakukan program yang terdapat di BIOS - dengan kata lain, hal ini dapat berarti pertama-tama kerusakan pada sistem BIOS, atau controller.
Namun, pada dasarnya pengendali KBC praktis juga dapat diblokir oleh generator RTC (baik jembatan dan NCBs), atau kesalahan dalam CMOS.
Jadi kita mulai dengan pengukuran tegangan baterai RTC dan memeriksa operasi dari dua generator RTC (32,768 kHz gelombang kehadiran di kwarcach jembatan dan NCBs), wajib, kami juga me-reset CMOS. Hanya setelah eksklusi faktor ini dapat diarahkan pada BIOS dan KBC.
Jika pemrograman ulang BIOS atau penggantian NCB tidak bekerja, kita ambil untuk mengukur tegangan pada bus LPC. Karena selatan jembatan (platform hibrida untuk jednomostkowych) terhubung ke bus NCB, adalah mungkin bahwa NCB tersebut akan diblokir hanya dengan bus. Jika salah satu baris tidak akan ada tegangan, sangat mungkin kesalahan dari selatan jembatan (hybrid).
KBC kontroler biasanya menunjukkan dimasukkannya (exit S5) pencahayaan LED (Power).
Namun, dalam beberapa struktur sampai LED beralih modus S0 - yaitu, setelah putaran penuh.
Dalam kasus tersebut, NCB merespon menggabungkan perubahan Suson, tetapi perangkat tidak masuk ke salah satu mode berikut operasi. Kami akan memeriksa, karena itu, mengapa KBC kontroler tidak menyebabkan negara lebih lanjut.
Untuk ini kita perlu mengukur konverter dan kunci yang diaktifkan sinyal pertama yang dikeluarkan oleh NCB setelah menekan switch (yaitu Suson), dan sebelum menekan tombol (S5_ON).
Bagan analisis menunjukkan bahwa kita harus mendapatkan tegangan berikut:
1 3 V_S5 (S5_ON)
2 1,5 V_S5 (S5_ON)
3 1,8 VSUS (Suson)
4 3 VSUS (Suson)
5 5 VSUS (Suson).



Jika tegangan hadir, inverter PU2 harus mengeluarkan sinyal HWPG_1.8V. Sinyal ini adalah salah satu dari beberapa yang akan digunakan untuk mengidentifikasi pengendali KBC inklusi benar inverter, yang akan menghasilkan transisi ke negara S0 dan awal POST. Kurangnya salah satu tegangan akan mengakibatkan pemblokiran mode berikutnya.
Sinyal lain yang muncul di Suson nada, sinyal MAINON.
Sinyal ini mengaktifkan konverter tambahan dan tombol. Sekali lagi, kami menganalisis pola dan menemukan KTRE tegangan harus terjadi ketika MAINON sinyal tinggi:
1 0,9 V,
2 1,5 V,
3 1,8 V,
4 2,5 V,
5 +3 V
6 5 V.



Jika tegangan hadir, inverter harus mengeluarkan PU11 sinyal HWPG_1.5V (seperti sebelumnya, akan digunakan untuk mengidentifikasi integrasi benar inverter). Tidak adanya power lock beralih ke modus berikutnya.
Sinyal terakhir yang dikeluarkan oleh NCB sinyal Vrona. Bagan analisis menunjukkan bahwa itu digunakan untuk beralih tegangan:
1 1.05 V,
2 VCC_CORE.


Tak seorang pun dari ketegangan akan mencegah integrasi penuh piring. Jika tegangan hadir, inverter harus mengeluarkan Pu4 sinyal IMVP_PWRGD, yang setara dengan yang benar S1 mode input.
Karena kontroler KBC telah menetapkan status disk (sinyal tinggi HWPG_591) harus masuk ke mode S0 dan perangkat ulang mulai POST.
Berikut catatan kecil - sinyal HWPG_SYS diambil dari inverter utama 3V/5V.

Tentu saja, start-up yang sedikit lebih kompleks - dalam perjalanan mode beralih depan juga muncul sinyal clock untuk perangkat tertentu atau blok fungsional dan sinyal kontrol lainnya (contoh di bawah).

Pengendalian sinyal clock, reset CMOS, program BIOS, menggantikan KBC controller atau selatan jembatan (hybrid) harus dalam 90% kasus yang cukup untuk memastikan bahwa album "dibangkitkan". Namun, dalam prakteknya kita bisa bertemu dengan banyak kesalahan lainnya, yang jelaskan di sini akan menjadi tugas yang sangat berani karena berbagai solusi desain.
Oleh karena itu membatasi diri untuk menyajikan faktor najważnejszych bertanggung jawab atas kurangnya masuknya piring.
Diagnosis rinci bertumpu pada platform tertentu skema, dan solusi dari sistem dan perangkat lunak begitu banyak bahwa itu adalah mustahil untuk daftar dan menjelaskan semuanya.
Satu-satunya hal yang saya dapat menyarankan pada akhirnya, pengamatan yang cermat dan mencatat arus yang ditarik oleh disk.
Perubahan dicapai atau kekurangan itu, adalah penting untuk menentukan apakah pasien merespon setiap rangsangan eksternal.
P. S. Terima kasih banyak untuk berharga Rekan petani bimbingan substantif Anda.
Juga untuk katar83 ==========
Kode: Pilih semua
Tidak bereaksi terhadap tombol power tetapi pengisian baterai bekerja.
Kekuasaan atas tapi kemudian menutup segera.
Kekuasaan atas tapi kemudian menutup setelah beberapa detik.
Kekuasaan atas tapi kemudian reboot setelah beberapa detik.
Ada tiga tahapan daya utama di motherboard urutan daya (ACPI negara). Ini sangat berguna saat menentukan, di mana negara kita bekerja pada motherboard, adalah.
S5 - biasanya disebut Siaga atau lembut Off. Ini adalah negara G3 dari spesifikasi ACPI. Dalam keadaan ini hampir semua perangkat dimatikan, selain LAN controller, baterai charger controller, EC / KBC, Bios, jam RTC dan 3V/5V kontroler. Dalam laptop baru juga eSATA dan miniPCIe kontroler dinyalakan. Ini bertenaga hanya dengan catu daya terhubung. Daya baterai, 3V/5V controller, LAN dan miniPCie biasanya dimatikan. Hal ini karena modus hemat daya dalam komputer mobile.
S3, S1 - biasanya disebut, hibernasi atau suspend. Dalam hal ini negara, memori RAM dan beberapa blok jembatan menyala. Juga prosesor ini didukung di negara bagian ini. Ini adalah 'melewati' negara, biasanya digunakan oleh EC / KBC controller untuk mengusir semua pengendali tegangan (PG, Daya sinyal Baik), dimulai di negara-negara.
S0 - Power Full On negara. Dengan kondisi kerja default untuk semua motherboard di mana semua perangkat yang didukung dan digunakan termasuk prosesor. Dalam keadaan ini namun beberapa perangkat dapat pindah ke negara penggunaan energi rendah (untuk CPU ini C0-C6 dan peripheral lainnya D0-D3) untuk menghemat daya baterai.
Semua negara-negara lain dan sifat mereka dapat ditemukan di ACPI (Advanced Configuration dan Power Interface) dokumentasi. Hal ini dapat ditemukan di http://www.acpi.info/
Setelah menghubungkan power supply ke motherboard itu beralih ke S5 negara. Menekan tombol power mengaktifkan KBC controller (biasanya dengan beralih ke negara rendah pada KBC pin dedicated). Sebuah KBC kerja yang baik sekarang harus melangkah ke S3 negara berikutnya. Untuk memastikan bahwa, beberapa sinyal KBC utama perlu ditemukan. Ini adalah dalam banyak kasus: MAINON, Vron, Suson, S5_ON (bagian PORTM).

Menurut ACPI dokumentasi, sinyal pertama sebelum menekan tombol power yang menunjukkan pada KBC adalah S5_ON dan bahwa sinyal menyala perangkat yang biasanya bekerja di negara bagian ini. Setelah menekan tombol power, KBC harus beralih pada keadaan S3 dengan memberikan tinggi negara pada sinyal Suson dan menghidupkan ulang power dipimpin.
Fitur ini dapat menunjukkan masalah dengan saklar daya itu sendiri (hal ini dapat diperiksa pada KBC controller langsung) atau tutup sensor close-up yang dapat dalam banyak model laptop juga mencegah motherboard dari powering up.
Jika kontroler KBC tidak memberikan sinyal Suson tinggi negara itu biasanya berarti bahwa program dibangun di memori BIOS tidak dieksekusi (rusak BIOS) atau KBC controller itu sendiri rusak.
Dalam banyak kasus KBC pengendali juga dapat diblokir oleh osilator RTC (baik jembatan atau KBC satu) atau kesalahan dalam memori CMOS. Itu sebabnya tegangan baterai RTC harus diperiksa pertama bersama dengan osilasi pada jam dekat southbridge dan KBC controller (32.768kHz). Reset CMOS juga merupakan ide yang baik.
Jika pemrograman ulang memori BIOS dan mengganti controller KBC tidak membantu, tegangan di bus LPC dapat diukur. Jika tidak ada tegangan antarmuka ini bus yang biasanya menunjukkan dalam kesalahan southbridge (jembatan hibrida dengan antarmuka bus LPC terpadu).
KBC kontroler biasanya kekuasaan atas aktivitas LED yang secara visual menunjukkan bahwa KBC mulai dan pindah dari S5 ke keadaan S3. Dalam kasus di mana merupakan masalah di salah satu negara KBC berhenti dan tidak pergi ke negara berikutnya. Untuk menemukan mengapa, semua pengontrol tegangan utama lainnya pada motherboard harus diperiksa. Pertama untuk memeriksa adalah pengendali didukung oleh sinyal Suson.
Schematics di bawah ini menunjukkan bahwa kita perlu mencari:
1. +3 V_S5 (S5_ON),
2. +1,5 V_S5 (S5_ON),
3. 1,8 VSUS (Suson),
4. +3 VSUS (Suson),
5. +5 VSUS (Suson).




Jika sinyal ini ini, PU2 pengendali tegangan harus memberikan HWPG_1.5V sinyal. Kurangnya tegangan ini akan mencegah KBC pergi ke negara berikutnya.
Sinyal berikutnya yang menunjukkan setelah Suson adalah MAINON a. Sinyal ini mendorong MOSFET dan pengendali tegangan. Analisis mengenai skema menunjukkan tegangan yang akan muncul ketika MAINON ini dalam keadaan tinggi:
1. +0.9 V,
2. 1,5 V,
3. 1,8 V,
4. +2,5 V,
5. +3 V,
6. +5 V.



Terakhir dari sinyal yang diberikan oleh pengendali KBC adalah sinyal Vron. Schematics di bawah ini menunjukkan bahwa drive
1. 1,05 V,
2. VCC_CORE.


Kurangnya tegangan ini juga akan mencegah motherboard dari sepenuhnya boot up. Jika tegangan ini hadir controller Pu4 harus memberikan sinyal IMVP_PWRGD yang sama dengan pergi ke negara S1.
Karena kontroler KBC memiliki semua sinyal yang diperlukan dari pengendali harus pindah ke S0 negara dan setelah ulang semua perangkat harus memulai prosedur POST.
Sinyal HWPG_SYS diambil dari controller 3V/5V utama.

Ini adalah beberapa dasar diagnosa dan urutan daya normal jelas lebih kompleks. Ada beberapa sinyal lain yang termasuk sinyal clock dari blok fungsi masing-masing perangkat.
Contoh ditunjukkan di bawah

Kontrol yang tepat dari sinyal clock, memori reset CMOS, BIOS pemrograman, KBC kontroler pengganti atau dalam skenario terburuk southbridge pengganti harus 'bangun' papan mati. Dalam prakteknya banyak kesalahan yang berbeda mungkin terjadi tapi ini di luar lingkup pekerjaan ini. Rinci diagnostik dasar pada skema motherboard tertentu dan ada ribuan model arsitektur yang untuk alasan yang jelas tidak bisa dijelaskan di sini.
Kod: Zaznacz caly
Kekuasaan atas tetapi pengisian baterai tidak bekerja.
Dalam hal ini seluruh diagnostik bermuara pada satu pengisi pengendali satunya sirkuit. Suatu hal yang pertama adalah untuk memeriksa untuk melihat apakah ada komunikasi yang benar antara baterai dan kontroler pengisi. Seluruh komunikasi berjalan melalui antarmuka bus antara dua utama baterai kontak SDA dan SCL dan pengontrol KBC. Jika sinyal ini benar dan dapat diamati pada pin controller KBC baterai harus 'terlihat' di bawah sistem operasi. Sinyal-sinyal ini juga didorong melalui controller 3V/5V utama sehingga setiap korsleting ke garis tanah dapat menyebabkan KBC atau kerusakan kontroler 3V. Biasanya garis ini cukup banyak lurus ke depan tanpa banyak komponen dan terdiri dari dua resistor dan dioda perlindungan yang dapat dengan mudah diperiksa. Jika sinyal benar controller KBC mungkin salah.
Bagian kedua dari rangkaian ini terdiri dari charger pengontrol yang menggerakkan prosesor pengisian sesuai dengan data yang diberikan oleh controller KBC. Sirkuit ini dapat diperiksa di cukup banyak cara yang sama sebagai pengendali 3V/5V utama.
Kod: Zaznacz caly
Kekuasaan atas tapi tidak menampilkan apa-apa di layar.
Kekuasaan atas tapi menampilkan gambar terdistorsi pada layar.
Ini kesalahan hampir selalu mengatakan bahwa kartu grafis itu sendiri rusak. Pada beberapa kesempatan ini juga karena kesalahan dengan memori RAM Video jika kartu grafis khusus yang digunakan. Sebuah diagnosa biasa kesalahan ini terdiri dari pemanasan inti dari kartu grafis untuk 150C selama kira-kira 30 detik dan boot up komputer untuk memeriksa setiap perbedaan. Dalam banyak kasus tes ini singkat mengembalikan sementara iklan tampilan video yang tepat menunjukkan baik struktur rusak chip itu sendiri atau koneksi rusak antara kartu grafis dan PCB.
Service Laptop di kota Bima bisa langsung ke Solved laptop
Sms/WA : 0821.4440.1112- 0823.2812.5033



